一、公司简介
公司创建于1977年,2003年改制为民营企业,是专业生产高档服饰用纱线的企业,拥有15万纱锭,现有员工860人,厂区占地面积17万平方米,资产总值3.5亿元。企业具有自营口出口经营权,是中国化纤混纺纱精品基地、国家针织纱线研发生产基地、国家差异化绿色纱线开发基地。

“双弘”牌纱线荣获中国驰名商标、国家免检产品、江苏省名牌产品和全国用户信得过产优等产品。公司拥有国际先进、国内领先的纺纱设备,引进了国际顶尖的并条机、精梳机、细纱机、自动络筒机和倍捻机,全套USTER检验试验仪器,检测手段齐全,通过了CNAS认证和USTER认证。主要生产棉、涤、粘、睛、再生涤纶、环保粘胶、莫代尔、天丝等纯纺、差异化混纺纱线。公司位于江苏省南通市海安市曲塘镇双楼路191号。
企业建有全国纺织行业技术创新中心、省级企业技术中心、省级技术研究中心、省级工业设计中心,先后开发省级以上新产品50项,其中3项荣获国家级新产品;5项荣获省纺织技术创新奖;1项荣获省高新技术产品;17项工艺技术荣获国家发明专利;10项荣获国家实用新型专利;10 多种产品分别荣获省、市、县科技进步奖。其中《阳离子涤粘混纺纱》生产工艺技术荣获国家发明专利;《纳米抗菌涤纶混纺纱线》新产品填补了国内空白,研究成果达国内领先,并荣获省纺织技术创新奖;《Aircell 纱线》新产品填补了国内空白,研究成果达国际先进,并荣获省纺织技术创新奖、省高新技术产品、市科技进步奖。主持起草1项国家标准、9项行业标准和5项团体标准。
公司注重产品质量管理,重视生态环境和职业健康安全建设,企业在稳固发展的同时不断与时俱进,坚持绿色发展,生产过程低污染、低能耗。通过了质量、环境、职业健康安全和测量、能源管理体系认证。先后获得全国守合同重信用企业、全国和谐劳动关系模范企业、中国纺织工业联合会节能减排技术创新奖、中国纺织工业联合会可持续纺织产品开发卓越能效奖、全国双爱双评先进企业、全国模范职工之家、全国棉纺织五十强企业、江苏省节水型企业、省文明单位、省高新技术企业、省卓越绩效管理先进单位、南通市节能型企业、市最佳诚信企业、市产学研示范企业等荣誉。
公司将始终坚持“创标杆 做精品”的发展战略,走“专业化、差异化、科技型”的发展之路,建设技术研发平台、资源整合平台、人才集聚平台和品牌拓展平台,建设国内一流水平的研发、生产、贸易产业链,推进企业可持续发展。
二、维护员工权益
1、依法用工,保障员工劳动权益
公司以《劳动法》和《劳动合同法》等法规为准绳,制订了劳动人事管理制度,规范员工录用、培训、工资保险待遇享受、劳动合同签订和解除、工作时间及休假等权益。坚持“钱散人聚”的理念,摆正两者关系,与员工结成亲密的伙伴关系,让广大劳动者享受更多的改革发展成果。公司总经理每年将员工收益增长5%的目标写入工作目标,每年都能超过预定目标增长,2021年虽然遇到疫情影响,但公司仍调增员工工资收入6.5%。公司合理制订各岗位的工资标准,并公示征求员工意见,每月20日准时将员工月度全部工资打入各人银行工资卡,办厂46年从无拖欠和克扣员工工资现象。公司为所有合同制员工办理五项社会保险和住房公积金,每月严格按照法规的要求足额按比例缴纳社会保险费用。公司女员工占70%,工会设立女工委员会,负责女员工特殊劳动保护工作,发放女员工特殊津贴,每年组织员工进行健康体检、女员工两癌筛检和职业健康体检,定期了解员工身体检查异常情况,建立了员工健康档案ERP系统,方便员工健康档案管理。
注重智力投资,满足员工的文化学习权。公司大力实施“员工终生受训工程”,给全体员工成长成才的机会,以“创建学习型企业,争当知识型员工”为载体,对员工进行多层次、多门类、多样化的培训。公司与东华大学、江南大学、南通大学、南通职业大学等院校保持长期合作关系,实行厂校挂钩、脱产培训、企业送培、厂内办班的方法,对一线生产技术管理骨干进行专业知识培训,先后开办了纺织工程、机织、机械、电子、空调、计算机应用等11期专业培训班。员工学习期间工资全发,并报销学杂费用。每年举办操作技能大比武,在一线工人中评选十大标兵和操作能手,优胜者公司组织外出旅游。公司支持员工自学,藏书3万多册,员工购买自学书籍全部予以报支,有两名员工通过自学成才取得了纺织技术和机械设计及自动化研究生毕业。
严格执行劳动安全卫生法律法规,保障员工的生命健康权。近年来,公司先后投入3000多万元,引进自动络筒机、青泽长车等先进设备,加大细纱节落的更新改造,大大降低了工人的劳动强度,投入1000多万元,新上除尘、空调设施,改善了工作环境。从员工安全文明行路这一最小细节培训起,花费8万元在公司内道路上设置涂刷了交通标识,教育员工文明行驶,增强交通安全意识。全国总工会的领导、专家及日本国际财团项目官员多次考察我公司安全生产劳动保护工作,对此均给予充分肯定。
2、平等协商,尊重员工民主管理权
我们始终坚持以人为本,把“富强公司、富裕员工”作为共同的核心价值观,把企业增效、员工增收作为共同目标,在企业发展过程中,坚持“三多”,即:大事多交员工审议,难事多余员工商量,急事多走群众路线。形成“四项机制”,即:以职代会为基本形式员工民主管理、民主参与和民主监督的机制;以平等协商签订集体合同和个人劳动合同为基本形式的协调劳动关系机制;以“五项保险”为基本形式的员工保障机制。以职代会制度为基础,以厂务公开为平台,以议案征集为载体,让员工积极主动关心发展、支持发展、投身发展,员工的智慧和力量共同凝聚到了企业的发展上,成为企业和谐发展的主力军。在续订劳动合同前一、两个月,公司自下而上全面进行定额修订完善和工资协商。由全体员工参与,至少讨论协商公示两次,员工劳动合同签订率、保险覆盖率、工资增长率、工资及时打卡率“四个百分之百”。推行厂务公开,坚持公司重大决策公开、大宗物资采购公开、重大工程项目招投标公开、工资分配福利公开、职能管理人员选拔录用奖惩公开、学习送培选拔公开、评先评模创新奖励公开,任人唯贤,公开奖惩,各位股东之间形成了良好的合作关系,全体员工之间结成了亲密的伙伴关系。
3、健全组织,劳动关系和谐稳定
公司设立信用管理办公室和依法治企办公室,以工会与行政相结合为基本形式的调解机制,组织人员进行《劳动合同法》、《中华人民共和国劳动争议调解仲裁法》和《中华人民共和国调解法》等法律法规的学习培训,成立了劳动争议调解委员会和人民调解委员会,为员工依法维权提供法律援助。关心困难员工,把和谐文化延伸到家庭文化,公司每年拨出专款到工会账户,建立困难员工互助基金,给予困难员工生活救助,每年用于困难员工救助金在10多万元以上,报销医疗费在20万元以上,开展“金秋助学”,累计捐赠困难员工子女上大学助学金共20多万元以上,救助社会学生上学3万多元。每年春节开展送温暖工程,公司高层领导看望慰问30多个困难员工家庭。对员工子女上学,公司实行全程服务,上小学初中,公司安排单人宿舍,给予安静方便的生活环境;进入初三或高三阶段,公司尽可能安排员工上日班,或给员工批年假,让员工有充分的时间照顾好子女,努力创造员工子女成才的条件,通过周到的服务,员工能够安心地工作,公司被评为全国模范劳动关系和谐企业。
三、维护客户和供应商权益
(一)维护客户权益
围绕战略目标,公司坚持“用最严谨的管理、纺最优质的纱线、攀最高端的客户”的经营理念,以“高品牌、高品质、高溢价、高粘性”为目标,运用“SWOT、STP”等工具调研、细分市场,锁定关键顾客群,采取“小批量、多品种、快交货、高品质”的快捷营销策略,实施“展会营销、口碑营销、技研营销、知识营销、价值营销、网络营销”等方法,以《公司服务准则三十条》让客户“知质量、识用途、比效益、快交货、更舒心”,建立“长期、稳定、合作、共赢”的顾客关系,形成了公司极具竞争力的营销模式,赢得和保持顾客的满意与忠诚,实现顾客与公司的共同发展。
1、以特色的营销、创新的服务赢得顾客
规范顾客服务过程,通过提供良好产品质量和周到的、人性化的服务,以满足并超越顾客的期望。
公司以“用最严的管理、纺最优的纱线、攀最高的客户”的经营理念,建立顾客服务准则三十条;以董事长、总经理为首的高层管理人员,每季度拜访战略以及重点的顾客,了解顾客需求。倾听顾客高层管理人员的意见,增进彼此的友谊;每年通过各种形式国际国内纱线、服装、面料展览会,订货会、顾客联谊会,增进了顾客与顾客、顾客与公司的相互了解,进一步掌握了顾客的普遍意见和感受,以及行业的发展趋势;业务人员定期拜访公司的顾客,此种方法获取的信息最直接,对公司生产技术和服务的改善促进作用也很大;急顾客所急,想顾客所想,遇到顾客交货期确实很急的情况,特事特办,各道优先安排。帮助顾客解决难题,为顾客创造价值,提高顾客忠诚度;良好的顾客关系,增加了顾客重复下单的次数,使得公司的产品被顾客积极推荐。良好的顾客关系和口碑成为了宣传公司的最佳途径。
2、对顾客分类管理,重点维护
①分类维护
顾客的分类维护管理

②档案管理
公司建立了顾客电子档案,包括顾客基础资料(企业形式、资产、信用状况等)、顾客特征资料(产品品种、规格、销售渠道等)、顾客原材料需求(需求量、品种、规格、质量要求等)。推销人员在每次调研或者和顾客接触之后,都会将顾客信息及时收集存入顾客档案,并对现有顾客、竞争对手顾客和潜在顾客的信息进行分析,提供到产品研发部门。对于战略顾客和重点顾客,除了以上信息外,还注重收集其决策者、技术主管、采购主管人员的个性化信息,通过聘请担任技术顾问等方式,建立深层的联系和沟通渠道。
③分级维护
l 对于战略顾客和重点顾客,公司的服务特色有:
设立片区经理或专职业务人员服务。通过完善的售前、售中、售后全过程服务体系,特别是强化技术服务,满足并超越顾客期望,巩固顾客关系。
公司定期邀请战略顾客和重点顾客代表来公司考察,向他们推广先进的管理系统解决方案。
除战略顾客和重点顾客外,公司对于其他顾客需求都尽最大努力满足。
l 对于一般顾客,我们则以强化内部管理,保质保量高效提供产品与服务。
l 公司也建立了潜在客户的档案,有针对性地进行品牌推广。
3、强化服务,为客户创造价值
①产品优势
公司的理念不是简单卖产品,而是卖价值和服务,为客户提供超值的产品,见图3.3.2.1-1,公司产品的价格比竞争对手贵一两千元/吨,有自身的优势:纱支、配比准,制成率高,客户生产效率高,产品使用损耗小,优等品率高,染色鲜艳,客户翻单多,服装剔片损耗少等。
②“四个一律”服务理念
以问题为导向,董事长召集高层管理团队人员及时制定“产品服从市场需求,质量服从客户需要”的“两个服从”战略,作出了“四个一律”的硬性规定:第一,客户提出质量异议,省内24小时,省外48小时内一律到门服务。第二,需要打样的,不管数量多少,一律送样上门。第三,在合同履行期间,若遇原料涨价的,一律按合同执行,绝不反悔。第四,客户需要我们为其试纺新产品时,不管难度多大,不管数量多少,一律协作开发。公司现有用户发展到4000多家,年发生业务量3万多笔,这么多年来,客户对我们公司一直非常放心。
4、满意度、忠诚度调查的程序
公司每年都会以调查问卷的方式,定期进行顾客满意度、忠诚度的调查,形成了公司顾客满意度、忠诚度调查体系。
顾客满意度调查内容包括产品(技术领先性、稳定性、包装)、发货(准时)、服务(快捷)、购销合同条款、与竞争对手的比较优劣等方面。顾客忠诚度主要调查顾客重复购买、推荐他人购买、加大采购量、适度涨价仍愿意购买、持续关注公司及新品等五方面的意愿程度。要求问卷回收率在80%以上。按各项目进行加权平均,统计顾客提出的问题,按重要度及满意度,编制《满意度、忠诚度调查报告》,通报公司各相关部门,并要求各相关部门分别提出改善方案与时间节点。公司总经办负责跟进各部门在制度、流程、人员、培训等方面的改进进度与效果。
5、运用满意度、忠诚度实施改进
公司收集有关顾客满意和不满意的信息的主要途径有:接受顾客抱怨、与顾客直接沟通、调查问卷和分析数据、行业研究的结果(如对于顾客同期订单量的对比分析以及标杆和竞争对手产品质量情况)等。
公司主要通过以下方法跟踪、了解顾客在产品、服务和交易方面的意见和建议。
①定期走访
公司制定了《用户走访管理办法》,按计划安排产、销、研各方面人员对不同顾客群进行走访。通过制度化、规范化的走访活动,了解顾客的意见和建议,相关管理人员对其进行记录、整理、改进和反馈。
②会议交流
通过销售、技术等会议与顾客交流,听取顾客的意见要求。
公司每年积极参加行业、协会组织的各项活动,如纱线展览会,标准宣贯会,技术交流会等。
③质量行活动
公司组织生产质量技术人员定期走访市场,到顾客处沟通交流培训,现场了解产品使用情况,并听取顾客的意见。
④生产营销对接会
每季度举办生产营销对接会,营销向生产反馈顾客满意度和关注的具体问题,生产向营销反馈近期生产情况以及相关产品的指标特性,让营销人员在销售过程中注意客户需求的相对应。
⑤检测服务
公司通过行业协会认定的检测机构,有全套乌斯特检测仪器和恒温恒湿试验室,并与南通纤维检测所等权威机构保持合作关系,进行新产品质量和使用情况的快速检测和跟踪,最大限度地满足顾客需求。
通过采用以上方法,得到顾客反馈率最多的信息是:顾客普遍反映,对公司的产品的质量稳定性、产品交付的及时性以及人员服务比较满意。
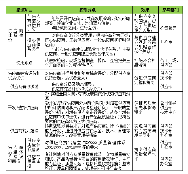
(二)维护供应商权益
1、供应商管理
公司与主要供应商建立了战略合作伙伴关系,对供应商按照三分法则,进行分类管理。
主要供应商是:中国石化仪征化纤股份有限公司、唐山三友股份有限公司、新疆兵团农三师供销棉麻总公司、山东雅美科技有限公司等,其供应量占全公司的80%。
公司与主要供应商的双向要求


公司特别注重与供应商的关系,并确定了关键供方和合作伙伴,为促进双方长期合作,共同提高,双赢发展,主要通过以下几个方面进行。

2、采购实施的举措
根据采购过程的策划,从采购业务过程和供应商管理过程两方面组织采购过程的实施。
采购过程实施措施

3、建立战略伙伴关系,追求双方利益最大化
公司为了使采购过程成本最小化,通过召开采购工作会,对采购过程的整体成本进行了识别,主要包括:采购周期、原材料成本、运输成本等,并采取全国采购,协商议价、招标、比价,保证原材料成本稳中有降。
4、供应商评价激励
根据工作程序进行操作的要求,为实现采购原材料质量合格率、原材料供货周期等绩效指标,以ERP软件为依托,按照“长期稳定合作共赢”的原则,从采购业务过程和供应商管理过程两方面对采购过程进行设计。
运用对供应商的评价激励手段,促进供应商自我完善,持续改进;通过对供应商开发建设,引进优质供应商资源,提高现有供应商生产规模和管理水平,降低采购成本,提高供应链的竞争力。